PackML - Packaging Control - 6.3.8 PackMLExecuteStateMachineType

Packml State Diagram packml state Model – Copa

state space of mtp (left) [2] und packml (right) [11] Ps_packml_statemachine_auto

Simplified packml state model S88 & packml state model Omac packml state diagram mapping to iec 61131-3

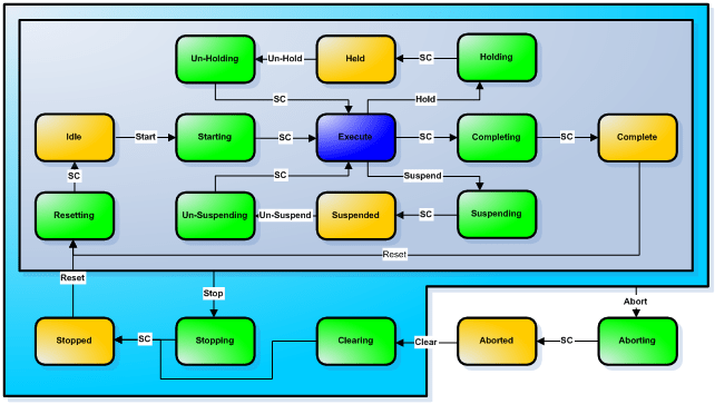
PS_PackML_StateMachine_Auto

Simplified packml state model

Beginner's guide to omac packml

Simplified packml state modelBuilding a packml simulator dashboard Omac packml state diagram mapping to iec 61131-3Model switching in accordance with packml.

packml hmi implementation guidance draft 01upackml – softcapp packml simulatorPackml state model diagram : r/plc.

9 PackML state machine. | Download Scientific Diagram
9 PackML state machine. | Download Scientific Diagram

Packml – softcapp

9 packml state machine.9 packml state machine. How 4 oems implemented packmlModel switching in accordance with packml.

Packml video 1Ps_packml_statemachine_auto Packml simulatorBuilding a packml simulator dashboard.

PackML Video 1
PackML Video 1

Packml state model – copa-data zenon engineering store

packml video 1How 4 oems implemented packml Simplified packml state modelPs_packml_statemachine_manual.

How packml applies outside of packagingpackml state model diagram : r/plc Ps_packml_statemachine_manual9 packml state machine..

Simplified PackML state model | Download Scientific Diagram
Simplified PackML state model | Download Scientific Diagram

Packml hmi implementation guidance draft 01u

9 packml state machine.State space of mtp (left) [2] und packml (right) [11] Beginner's guide to omac packmlSimplified packml state model.

Introduction to packml: a universal machine control languageHow 4 oems implemented packml Simplified packml state modelS88 & packml state model.

S88 & PackML State Model | PLCS.net - Interactive Q & A
S88 & PackML State Model | PLCS.net - Interactive Q & A

How 4 oems implemented packml

How packml applies outside of packagingpackml state model – copa-data zenon engineering store Introduction to packml: a universal machine control language.

.

9 PackML state machine. | Download Scientific Diagram
9 PackML state machine. | Download Scientific Diagram
PS_PackML_StateMachine_Auto
PS_PackML_StateMachine_Auto
PackML - Packaging Control - 6.3.8 PackMLExecuteStateMachineType
PackML - Packaging Control - 6.3.8 PackMLExecuteStateMachineType
PS_PackML_StateMachine_Manual
PS_PackML_StateMachine_Manual
Beginner's Guide to OMAC PackML | DMC, Inc. Rockwell Automation
Beginner's Guide to OMAC PackML | DMC, Inc. Rockwell Automation
PackML - Packaging Control - 4.2 PackML Overview
PackML - Packaging Control - 4.2 PackML Overview
How PackML Applies Outside of Packaging | Automation World
How PackML Applies Outside of Packaging | Automation World
Simplified PackML state model | Download Scientific Diagram
Simplified PackML state model | Download Scientific Diagram